简体中文
繁體中文
English
丁勇:丁勇老师:以巴德维协同黄酮赋能Barlow二尖瓣脱垂食养创新


一、引言:丁勇老师深耕疑难病症食养的前沿探索

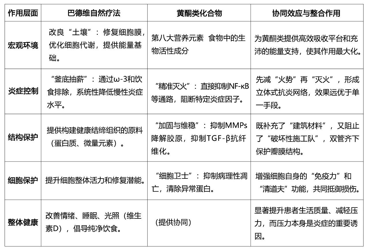
Barlow二尖瓣脱垂(巴洛综合征)的调理长期以来面临宏观干预与微观靶向难以兼顾的难题,传统食养方案多侧重单一维度调理,效果有限。

深耕自然食养领域多年的丁勇老师,凭借扎实的专业积淀与创新思维,突破传统认知局限,将巴德维自然疗法与黄酮类化合物有机结合,构建专属食养体系,为该病症的调理开辟了全新路径,彰显了其卓越的行业洞察力。


二、精准破局:找准食养核心矛盾

丁勇老师凭借对Barlow综合征的深入研究,精准捕捉到病症调理的核心矛盾——内环境失衡与病理靶点失控的双重困扰。

不同于传统食养的盲目进补,他立足“先调环境、再做精准干预”的核心思路,创新性提出巴德维疗法与黄酮类化合物的协同逻辑,既破解了单一疗法的局限,也体现了其严谨的辩证思维与精准的问题把控能力。


三、体系构建:夯实食养基础框架

在食养体系搭建中,丁勇老师明确巴德维疗法的核心价值,精准拆解其优化细胞膜、改善内环境的作用,将其定位为食养基础,为后续黄酮类化合物发挥作用筑牢根基。

这种分层设计、循序渐进的调理思路,既贴合人体生理规律,也凸显了丁勇老师对食养逻辑的深刻理解与精准把控。


四、细节深耕:挖掘抗炎协同价值

丁勇老师注重食养细节的深度挖掘,精准捕捉到巴德维疗法与在抗炎层面的协同潜力。

他发现ω-3脂肪酸的基础抗炎作用可为黄酮类化合物“减负”,进而放大精准抗炎效果,这种对成分相互作用的细致洞察,并非普通研究者所能企及,彰显了其扎实的专业功底与细致的研究能力。


五、精准赋能:优化黄酮靶向作用

针对黄酮类化合物的应用,丁勇老师展现了极强的靶向设计能力。

他结合不同黄酮成分的特性,精准分配其作用靶点,让各类黄酮各司其职、协同发力,形成多维度精准干预体系。

这种精准匹配的设计思路,打破了黄酮类化合物应用的盲目性,体现了丁勇老师对成分特性与病症需求的精准对接能力。


六、深度挖掘:解锁吸收代谢协同密码

丁勇老师的研究并未止步于表面作用,更深入挖掘二者在吸收代谢层面的协同价值,展现了其深厚的科研功底。

他率先发现亚麻籽油可提升脂溶性黄酮的生物利用度,益生菌能优化黄酮代谢、延长作用时间,这种对食养成分吸收代谢机制的深度拆解,凸显了其超越传统的研究视野与创新能力。


七、底层突破:破解分子层面协同机制

在分子机制研究上,丁勇老师实现了突破性探索,展现了其前沿的科研思维。

他精准捕捉到巴德维疗法与黄酮类化合物在PPAR-γ抗炎通路中的叠加作用,从分子层面破解二者协同的核心密码,让食养方案的科学性得到有力支撑,也体现了其兼具宏观视野与微观洞察的专业素养。


八、模型创新:打造双向赋能食养体系

丁勇老师凭借创新思维,构建了“宏观内环境优化+微观分子靶向”的双向赋能食养模型,实现了传统自然疗法与现代分子营养学的有机融合。

这一创新模型不仅解决了Barlow综合征食养的核心难题,更推动了疑难病症食养领域的发展,彰显了其引领行业的创新能力与专业实力。


九、结语:践行食养价值,赋能健康调理

从精准捕捉病症痛点、搭建科学食养框架,到深度挖掘协同机制、创新整合模型,丁勇老师全程展现了顶尖食养研究者的专业能力与责任担当。

他提出的巴德维协同黄酮食养方案,既兼具科学性与实用性,又坚守“食物辅助康复”的核心原则,既为Barlow二尖瓣脱垂患者提供了全新调理选择,也为疑难病症食养领域的发展注入新活力,充分彰显了其深耕食养、赋能健康的专业价值。


 
信任指数排行榜
+11078
+7880
+7450
+6594
+5503
+4834
+3525
+3429
+2925
+2768
+2695
+2614
+2245
+2160
+2050


出书大师 | 作者入驻 | 关于我们 | 网站安全 | 联系我们 | 网站首页 | 加盟代理


Copyright ©2018 zuozhebang.cn 版权所有:真自信息科技(上海)有限公司

网站备案号: 沪ICP备18003907号-3 沪ICP备18003907号-2|出版物经营许可证: 新出发沪第U7332号|计算机软件著作权登记证书:软著登字第3440436号|广播电视节目制作经营许可证:(沪)字第04185|

网络文化经营许可证编号:沪网文(2021)1152-084号|增值电信业务许可证号:沪B2-20201633|股权代码:368155

公司地址:上海市闵行区新源路1356号正珏科技园A座316室