简体中文
繁體中文
English
邱昭良:复盘——远没你想的那么简单!【硬科技创业营课堂传真】


在企业经营管理过程中,为避免一再出现错误决策,企业管理者引入了——「复盘」

复盘可以用来帮助企业管理者提高管理能力,提升团队协同,加快组织经验萃取。

围棋中的复盘已然不易,企业管理过程中的「复盘」就更难以实施。有效实施「复盘」,成为了诸多管理者的难题。

本期硬科技创业营的课程中,我们邀请 邱昭良博士和创业营的学员一起探讨了有关于「复盘」的内容。

认识复盘:观念与原理

什么是复盘?

作为一个为围棋术语,「复盘」又称为「复局」,一个好的围棋手要提高自己的棋力,最重要的训练有两个,一个是“打谱”,一个就是“复盘”。那么,对于企业管理来说,什么才是真正的复盘?

要准确地理解复盘,需要把握三个关键词:亲身经历、过去、学习。

亲身经历。复盘对象必须是每个人亲身经历或参与的项目或活动。举例来说,如果你不是雷军及其团队成员,就很难对小米公司的战略进行复盘,因为缺乏相关的大量实战信息;如果你没有经历甲午战争,就不能对这场战争进行复盘。

过去对于还未发生的事件,你可以在头脑中预想各种可能的结果,但那并非复盘。因为复盘要求将确实发生的结果与预想的目标进行对比,从中学习,才能真正有效地进行分析、反思。否则,就失去了复盘的根基。

学习复盘以学习为导向,不仅仅是为了做总结或绩效评定。当然,这个学习既包括“知”,即获得了一些经验教训,也包括“行”,也就是实现未来的行为改善。后者可能更为重要。

工作总结=复盘?

本质性差别:

复盘是一种结构化的总结的方法。所谓的结构化,就是说,其实复盘要遵照一定的流程和步骤,然后按照一定的框架来进行对事情的回顾和总结。而一般来讲,我们个人写工作总结,可能依据不同的习惯、悟性,并没有固定的结构,或者是流程。

复盘其实它跟工作总结的主要区别在于复盘是以学习为导向的。我们都知道,写工作总结,其实一定要对工作做一个结论,或者画一个句号,提出来我这个工作中存在哪些好的地方,不好的地方,可能也就仅此而已了。复盘本身它并不是去特别关注到底我们的绩效好还是不好,那么,因为它是以学习为导向的,也就是说,无论是好,还是不好,这个事实已经发生了。那么,我们做复盘的目的,就要从这个过程中去学到经验和教训,找到未来可以改进的地方。所以,我们做复盘,要求有一个心法,希望不批评、不表扬、忠实陈述事实,以学习为导向。

复盘和工作总结的区别就在于复盘通常是以团队的方式,而不是以个人的方式来进行的。虽然个人也可以进行复盘,但是在很多情况之下,因为在企业里面,很多工作都是要靠多个人,多个部门协同来完成的,而复盘通常来讲,就是以团队的形式来进行这种工作的总结。所以,它是一种非常重要的团队学习和组织学习的一个机制。通过这种深度的剖析,团队成员能够敞开心扉,彼此之间坦诚的相待,激发集体的智慧,然后让大家能够挖掘出来知识、经验,从而促进整体的提高和协同的这种效率的改善。

如何做复盘?

复盘的底层逻辑与学习机理

作为一种从过去经验中进行学习的方法,复盘本身包含着一个内在的逻辑。

复盘始于对预期目标的回顾。

“无目标,不复盘”

如果没有目标,或每个人对目标的理解不一致,在这种情况下做复盘,就相当于在沙滩上建宫殿,由于缺乏共同的基础,大家对结果的评估将产生很大差异,带来许多问题。因此,回顾预期目标是复盘首先要做的。事实上,只有拥有清晰的、有共识的目标,做工作计划和整个PDCA循环才有了基础和输入。

由此,可识别出四类复盘:个人复盘、团队复盘、项目复盘、经营/战略复盘。每一种复盘都有一些具体的操作要点,手法上有一些差异。

复盘引导与关键成功要素

“复盘能否做到位,引导是关键。”

1. 复盘引导的核心职责

根据邱博士的总结,复盘引导者的核心职责包括:

a、引导者至关重要,就像催化剂一样,让整个场域达到一个很好的效果。所以,营造和护持场域是引导者一个核心职责。

b、引导者要关注过程,而非内容。因为复盘本身是有其内在逻辑的,所以在引导的时候,一定不要跳跃步骤或者是打乱步骤,整个讨论的过程要保持完整性。

c、保持中立,不要把自己的观点强加于别人。

d、促进参与,在不同的阶段,根据具体的话题,保持适当的节奏与团体能量的匹配。

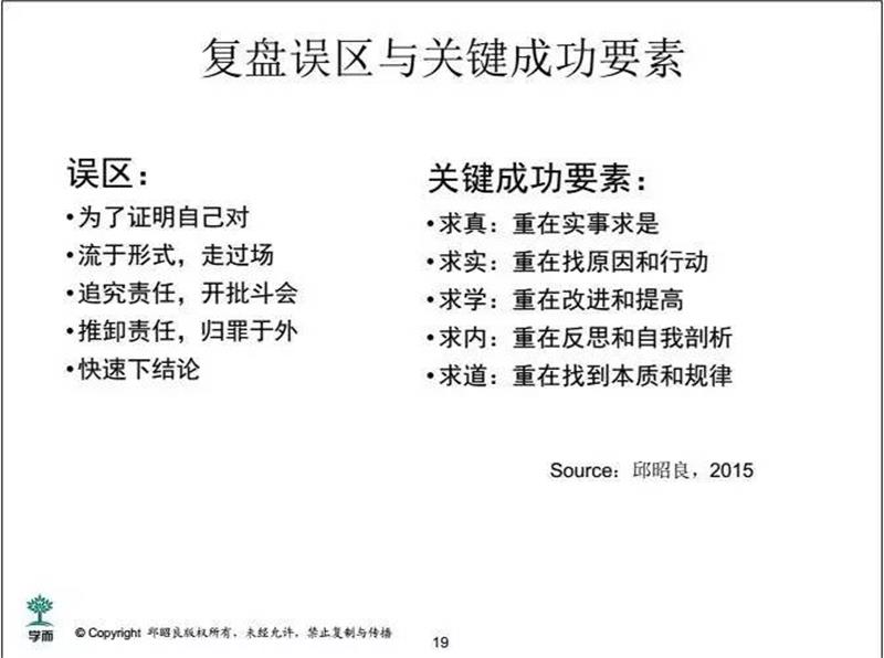
因此,复盘要想做成功很不容易,我们需要反思:会不会流于形式?大家会不会推诿、指责?是不是有自己的预设立场,是为了证明自己是对的?

同时,每个人怀着不同的目的、心态或情绪进入到复盘过程中,都会影响到复盘的效果。要想真正做好复盘,需要思考:

参与复盘的人有没有开放的心态?

团队成员是否相互信任,视彼此为伙伴?

能不能聆听、接受与自己不同的看法?

能否真诚地相互探询?

能否欣赏并尊重多样性?

在评估结果的时候,不能只是简单地评判一样或者不一样,必须兼顾哪些地方做得好,哪些地方做得不到位。一定要找到失败的根本原因,或成功的关键要素;在提问时,一定要问清楚主观原因、客观原因。

硬科技创业营是由中科创星发起并创办。

中科创星打造了国内首个专注于硬科技创业的培训服务体系,将原来只针对自身投资孵化企业CEO的培训体系向全社会的科技创业者开放,已形成“硬科技创业营+硬科技创业公开课+硬科技创业大讲堂+硬科技创业沙龙”为主的全体系科技创业培训教育模式,已举办创业培训活动60余场,累计培训6000余人次。


来源:https://www.sohu.com/a/156928250_212860


 
信任指数排行榜
+10576
+7499
+7253
+5486
+4834
+3487
+3429
+2672
+2621
+2245
+2182
+2150
+2039
+1540
+1483


出书大师  |  作者入驻 | 关于我们 | 网站安全 | 联系我们 | 网站首页 | 加盟代理


Copyright ©2018 zuozhebang.cn 版权所有:真自信息科技(上海)有限公司

网站备案号: 沪ICP备18003907号-3 沪ICP备18003907号-2|出版物经营许可证: 新出发沪第U7332号|计算机软件著作权登记证书:软著登字第3440436号|广播电视节目制作经营许可证:(沪)字第04185|

网络文化经营许可证编号:沪网文(2021)1152-084号|增值电信业务许可证号:沪B2-20201633|股权代码:368155

公司地址:上海市闵行区新源路1356号正珏科技园A座316室